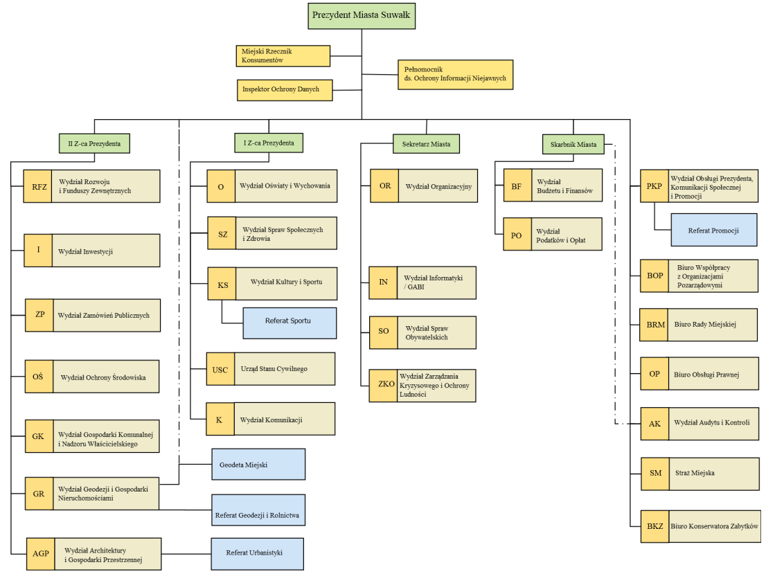
Struktura organizacyjna

W skład Urzędu wchodzą następujące wydziały i równorzędne jednostki organizacyjne:

schemat_organizacyjny_od04.2026.png

 

  

 

Udostępniający: Urząd Miejski w Suwałkach

Wytwarzający/odpowiadający: Prezydent Miasta Suwałk

Data wytworzenia: 2019-05-06

Wprowadzający: Michał Nowicki

Data wprowadzenia: 2008-07-01

Data modyfikacji: 2026-04-01

Opublikował: Michał Nowicki

Data publikacji: 2008-07-01